新聞中心
News
國家高新技術企業 / 專注冷軋鋼帶、薄板的生產制造
全國服務熱線:0510-82959888
新聞中心
News
2022-11-21
專業銀行顧問
光伏是太陽能光伏發電系統的簡稱,是一種利用太陽電池半導體材料的光伏效應,將太陽光輻射能直接轉換為電能的發電系統,有獨立運行和并網運行兩種方式。光伏分為兩類,一種是集中式,如大型西北地面光伏發電系統;另一種是分布式,如工商企業廠房屋頂光伏發電系統,居民屋頂光伏發電系統。
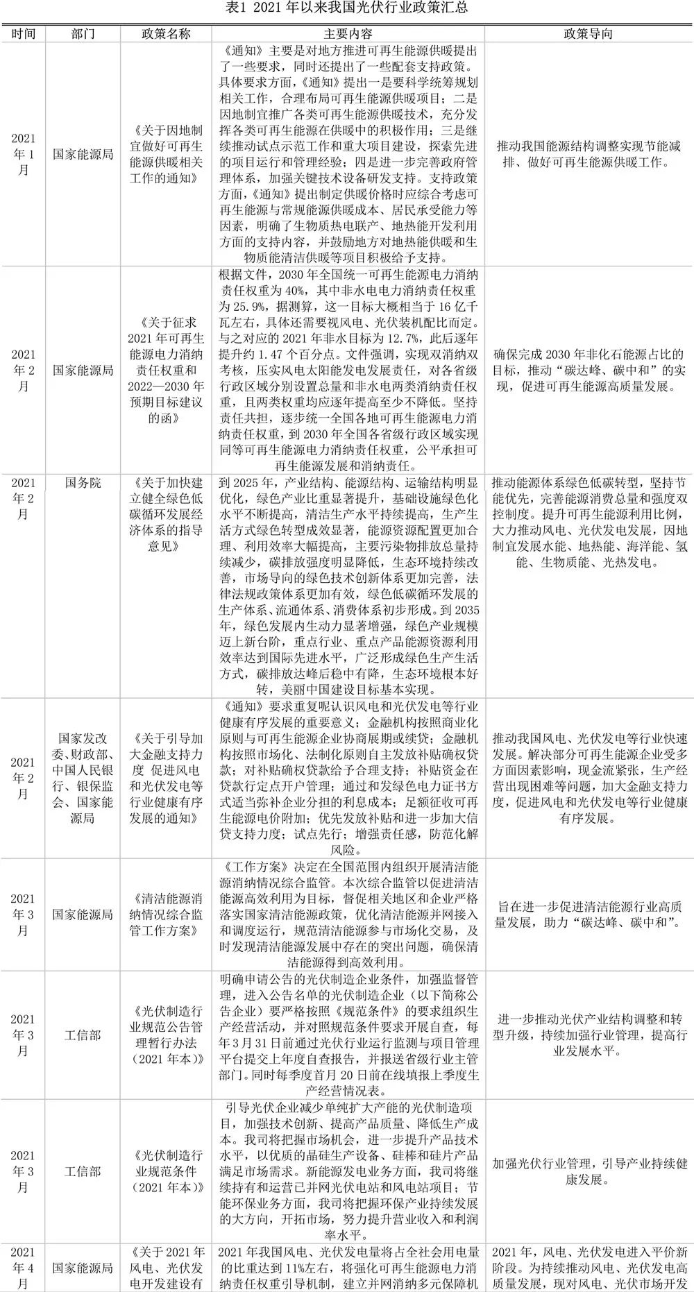
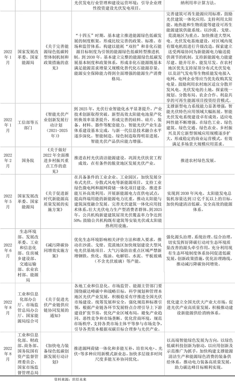
一、重點政策匯總
光伏行業受國家政策引導較大,近年來我國光伏行業實現快速發展與組件價格下降及積極的政策導向密不可分。國家大力支持包括光伏、風電等在內的可再生能源的開發與利用,一方面通過指導裝機規模和制定行業標準等方式,引導國內光伏發電行業朝著健康有序、科學創新的方向發展,另一方面通過財政補貼、政策優惠等途徑扶持新能源發電行業的成長與發展,并最終實現平價上網的目標。



二、重點政策解讀
(一)《關于完善能源綠色低碳轉型體制機制和政策措施的意見》
2022年1月30日,國家發展改革委、國家能源局印發《關于完善能源綠色低碳轉型體制機制和政策措施的意見》(以下簡稱《意見》)。《意見》從完善國家能源戰略和規劃實施的協同推進機制、完善引導綠色能源消費的制度和政策體系、建立綠色低碳為導向的能源開發利用新機制等方面提出了多項舉措。
《意見》提出,推動構建以清潔低碳能源為主體的能源供應體系。以沙漠、戈壁、荒漠地區為重點,加快推進大型風電、光伏發電基地建設,對區域內現有煤電機組進行升級改造,探索建立送受兩端協同為新能源電力輸送提供調節的機制,支持新能源電力能建盡建、能并盡并、能發盡發。
根據《意見》,新增可再生能源和原料用能不納入能源消費總量控制。統籌考慮各地區可再生能源資源狀況、開發利用條件和經濟發展水平等,將全國可再生能源開發利用中長期總量及最低比重目標科學分解到各省(自治區、直轄市)實施,完善可再生能源電力消納保障機制。
建立清潔低碳能源開發利用的國土空間管理機制。調整優化可再生能源開發用地用海要求,制定利用沙漠、戈壁、荒漠土地建設可再生能源發電工程的土地支持政策。嚴格依法規范能源開發涉地(涉海)稅費征收。符合條件的海上風電等可再生能源項目可按規定申請減免海域使用金。
《意見》提出,創新農村可再生能源開發利用機制。在農村地區優先支持屋頂分布式光伏發電以及沼氣發電等生物質能發電接入電網,電網企業等應當優先收購其發電量;中央財政資金進一步向農村能源建設傾斜,利用現有資金渠道支持農村能源供應基礎設施建設、北方地區冬季清潔取暖、建筑節能等。
根據《意見》,到2030年,基本建立完整的能源綠色低碳發展基本制度和政策體系,形成非化石能源既基本滿足能源需求增量又規模化替代化石能源存量、能源安全保障能力得到全面增強的能源生產消費格局。
世經未來點評:
行業層面:
《意見》立足發揮能源戰略和規劃的引領作用,提出各省級能源規劃均應明確能源綠色低碳轉型的目標和任務,國家建立能源綠色低碳轉型的監測評價和考核機制。監測評價和考核制度的完善有利于清潔能源行業健康有序發展,對區域能源的戰略規劃為光伏行業的進一步發展指明了方向,對光伏行業發展具有指導性意見。
銀行層面:
《意見》提出了電力市場化解決方案,將為新型電力系統建設和運行的關鍵領域提供體制機制和政策保障,體系性支撐清潔低碳能源大規模發展。銀行業可積極介入重點可再生能源項目,關注大型光伏發電基地建設資金需求。
(二)《智能光伏產業創新發展行動計劃(2021-2025年)》
2022年1月5日,為進一步推動智能光伏產業升級發展和推廣應用,提升光伏產業在制造強國建設和能源革命中的戰略地位,工業和信息化部、住房和城鄉建設部、交通運輸部、農業農村部、國家能源局聯合印發《智能光伏產業創新發展行動計劃(2021-2025年)》(以下簡稱《計劃》)。
《行動計劃》增加了從其他方面指導“十四五”期間光伏產業發展的內容:
一是進一步指導行業智能升級。把握數字經濟發展趨勢和規律,增加促進人工智能、先進計算、工業互聯網融合創新等內容,根據最新發展技術和應用水平更新推動智能光伏工廠建設、智能制造技術裝備突破、智能光伏產品供給、智能光伏系統建設運維、智能光伏產業發展環境等促進產業智能升級的內容。
二是增加技術創新相關內容。針對多晶硅、硅棒/硅片、晶硅電池、光伏組件、逆變器、光伏材料、零部件與裝備等各環節提出了“十四五”期間產業化研發和突破的重點產品和方向。
三是增加綠色發展相關內容。光伏行業是實現能源轉型變革的中堅力量,也是助力各行業領域實現“碳達峰、碳中和”目標的關鍵。但也需看到,光伏產業自身的綠色發展應高度關注,要研發和應用節能節水的技術、材料和裝備,實施光伏清潔生產,降低污染物排放;要鼓勵利用可再生能源生產,試點開展光伏組件回收處理,降低光伏全生命周期碳排放水平,促進行業優先低碳轉型。
四是增加支撐新型電力系統相關章節。圍繞實現“碳達峰碳中和”、“構建以新能源為主體的新型電力系統”等戰略目標,突出發揮光伏作為新能源發展的主力軍作用,需充分提升光伏發電電網友好型、降低光伏發電波動性、間歇性對電網平衡造成的沖擊。因此《行動計劃》提出需建設智能光伏發電系統、開發應用各類電網適應性技術、發展智能光儲系統、拓展智能光伏技術耦合等多種舉措。
五是進一步統籌資源推動示范應用。在原有五方面應用框架基礎上,將行業應用擴展為工業、交通、建筑、農業、鄉村、電站、通信、其他創新應用等方面,突出各領域發展趨勢和應用需求,協同推動智能光伏的高效利用,增加加強產融合作推動產業綠色發展等內容。
六是進一步完善智能光伏產業發展環境。在原有標準體系、公共服務平臺建設基礎上,針對近幾年來出現的國際光伏技術專利訴訟問題,提出了完善知識產權布局;針對美西方國家近期圍繞政治手段發起的貿易制裁等問題,提出深化國際交流合作的應對措施;針對行業近段時間出現的產業鏈供應鏈失衡的問題,支持建設價格監測、供應鏈協調等公共服務平臺,以保障產業鏈供應鏈安全穩定。
七是增加光伏人才培育相關內容。結合光伏企業普遍訴求和行業專家建議,《行動計劃》較大幅度增加了關于人才培育的內容,從推動人才梯隊建設、加大人才培養力度、引導人才合理流動等三個方面促進光伏行業人才事業發展。
世經未來點評:
行業層面:
《計劃》提出在“十四五”期間,以構建智能光伏產業生態體系為目標,把握數字經濟發展趨勢和規律,將促進新一代信息技術與光伏產業融合創新,加快提升全產業鏈智能化水平,增強智能產品及系統方案供給能力,鼓勵智能光伏行業應用,促進我國光伏產業持續邁向全球價值鏈中高端。
銀行層面:
銀行業可加大對智能光伏產業的支持力度,積極介入光伏產業低碳智能化轉型發展,滿足重點企業轉型發展資金需求。
(三)《關于促進光伏產業鏈供應鏈協同發展的通知》
2022年8月,工業和信息化部辦公廳、市場監管總局辦公廳、國家能源局綜合司聯合印發《關于促進光伏產業鏈供應鏈協同發展的通知》(以下簡稱《通知》),部署促進光伏產業鏈供應鏈協同發展,提出立足長遠目標、優化產業布局,鼓勵創新進步、規范行業秩序,加強系統對接、深化全鏈合作,支持協同發展、穩定產業供需,堅持統籌發力、加強宣傳引導等五項具體舉措,旨在優化建立全國光伏大產業大市場,促進光伏產業高質量發展,積極推動建設新能源供給消納體系。
根據《通知》,各地工業和信息化、市場監管、能源主管部門要圍繞碳達峰碳中和戰略目標,科學規劃和管理本地區光伏產業發展,積極穩妥有序推進全國光伏市場建設;統籌發展和安全,強化規范和標準引領,根據產業鏈各環節發展特點合理引導上下游建設擴張節奏,優化產業區域布局,避免產業趨同、惡性競爭和市場壟斷;優化營商環境,規范市場秩序,支持各類市場主體平等參與市場競爭,引導各類資本根據雙碳目標合理參與光伏產業。在光伏發電項目開發建設中,不得囤積倒賣電站開發等資源、強制要求配套產業投資、采購本地產品。
在鼓勵創新進步、規范行業秩序方面,《通知》指出,各地工業和信息化、能源主管部門要深入落實《光伏制造行業規范條件》等政策,積極規范產業發展秩序,光伏電站投資建設應對照規范要求和相關標準。積極實施《智能光伏產業創新發展行動計劃》,鼓勵企業結合市場需求,加快技術研發和智能創新升級。支持企業創新應用新一代信息技術,構建硅料、硅片、電池、組件、系統集成、終端應用及重點配套材料、設備等供應鏈大數據平臺,推廣應用公平化、透明化在線采購,車貨匹配,云倉儲等新服務,提高供應鏈整體應變及協同能力。為促進“削峰填谷”和產業鏈穩定,鼓勵有關企業及公共交易機構等合理開展多晶硅及電池等物料儲備,嚴禁囤積居奇。各地市場監管部門要加強監督管理,強化跨部門聯合執法,嚴厲打擊光伏行業領域哄抬價格、壟斷、制售假冒偽劣產品等違法違規行為。
在深化全鏈合作方面,根據《通知》,各地工業和信息化、能源主管部門要有效利用國內光伏大市場,引導產業鏈上下游企業深度對接交流。落實新增可再生能源和原料用能不納入能源消費總量控制的精神,統籌推進光伏存量項目建設,加強多晶硅等新增項目儲備,協調手續辦理工作,根據下游需求穩妥加快產能釋放和有序擴產。鼓勵硅料與硅片企業,硅片與電池、組件及逆變器、光伏玻璃等企業,組件制造與發電投資、電站建設企業深度合作,支持企業通過戰略聯盟、簽訂長單、技術合作、互相參股等方式建立長效合作機制,引導上下游明確量價、保障供應、穩定預期。指導協會、企業等定期發布真實客觀的供需信息,嚴禁發布不實信息,解決信息不對稱和對接不通暢等問題,加快建立產業鏈供需對接和智能光伏產業公共服務等平臺,支持上下游企業以資本、技術、品牌為基礎開展聯合攻關,推進產業提質、降本、增效。
在穩定產業供需方面,《通知》指出,各地工業和信息化、能源主管部門要堅持統籌疫情防控和產業經濟發展,引導企業穩固供應鏈,提升產業鏈水平,共同推進產業協同發展,保障光伏產業鏈供應鏈穩定運轉。加強企業跟蹤服務保障,開展精準對接,協調解決企業難題,確保企業穩定生產運行。加強區域協調和部門協同,共同推動解決疫情期間的復工復產、物流配送等問題,確保重點區域暢通循環,維護供應鏈安全穩定。加強光伏行業運行監測,推進實現動態監測、風險預警和政府決策快速響應,引導產業持續健康發展。加強光伏產業鏈全生命周期管理和碳足跡核算,加快廢棄組件回收技術、標準及產業化研究。
《通知》指出,各地工業和信息化、市場監管、能源主管部門要進一步加強有效市場和有為政府結合,充分發揮市場在資源配置中的決定性作用,同時更好發揮政府作用,積極引導企業解決產業發展中面臨的新困難和問題,提高自身抗風險能力。充分發揮行業協會、研究院所、檢驗檢測機構、計量技術機構、產業計量測試中心等專業機構的橋梁紐帶作用,指導適時開展高峰論壇、專項對接等活動,推進行業交流合作。鼓勵各專業媒體開展光伏科普宣傳和政策報道,提高公眾認知水平。堅持企業在市場開拓和上下游配套協作中的主體地位,相關企業要增強責任意識,合理確定生產目標和價格指標。堅持實事求是,不夸大事實、不跟風炒作,共同營造和諧共生、產業共贏的光伏產業新發展格局。
根據《通知》,工業和信息化部、市場監管總局、國家能源局將及時通報重點工作進展情況,適時對存在問題的地方及企業開展約談、告誡,對違法違規企業開展執法檢查,對有關好經驗好做法加強宣傳推廣。